![]() |
|
|
|
|
Free Models | Links To Other Sites With SPICE Models | Intusoft Model Library Listings
| Device Information & Templates | ||||
|
|
||||
| Boost Regulators | ||||
| Device
Info (Web Link) |
Description | Data Sheet | Intusoft Template | Application Notes |
| CS5171 | 1.5 A 280 kHz/560 kHz Boost Regulators | CS5171 | CS5171 .GIF .DWG | CS5171demo |
| DC/DC: Switching Controllers | ||||
| Device
Info (Web Link) |
Description | Data Sheet | Intusoft Template | Application Notes |
| CS5155 | CPU 5-Bit Synchronous Buck Controller | CS5155 | CS5155 .GIF .DWG | |
| NCP1570 | Low Voltage Synchronous Buck Controller | NCP1570 | APP_NCP1570 .GIF .DWG | NCP1570demo |
| DC/DC: Switching Regulators | ||||
| Device
Info (Web Link) |
Description | Data Sheet | Intusoft Template | Application Notes |
| CS51411 | 1.5A, 260kHz Low Voltage Buck Regulator with Synchronization Capability | CS51411 | CS51411 .GIF .DWG | CS51411demo |
| MC34063 | 1.5A, Step-Up/Down/Inverting Switching Regulator | MC34063 |
MC34063A_Boost GIF
.DWG
|
MC34063 |
| DC/DC: Multiphase Controllers | ||||
| Device
Info (Web Link) |
Description | Data Sheet | Intusoft Template | Application Notes |
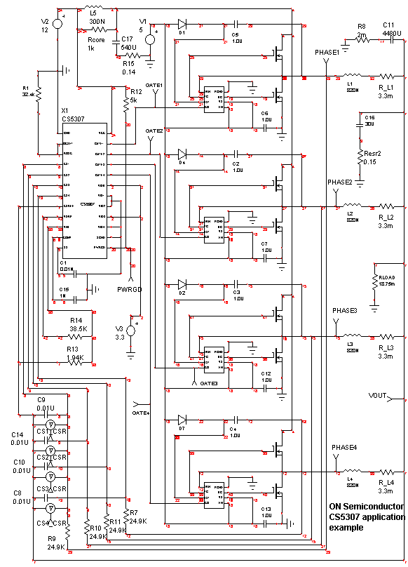
| CS5307 | Four Phase Buck CPU Controller | CS5307 | CS5307 .GIF .DWG | |
| CS5322 | Two-Phase Buck Controller with Integrated Gate Drivers and 5-Bit DAC | CS5322 | CS5322 ON Semi
.GIF
.DWG,
CS5322 .GIF .DWG |
|
| CS5323 | Three-Phase Buck Controller with 5-Bit DAC | CS5323 | CS5323
ON Semi .GIF
.DWG,
CS5323 .GIF .DWG |
CS5323demo |
| AC/DC: Offline Switching Controllers | ||||
| Device
Info (Web Link) |
Description | Data Sheet | Intusoft Template | Application Notes |
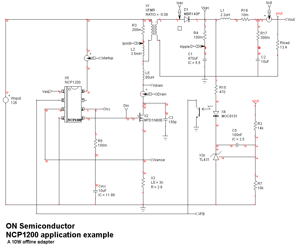
| NCP1200 | PWM Current-Mode Controller for Low-Power Universal Off-Line Supplies | NCP1200 | NCP1200AC
.GIF
.DWG, NCP1200 Flyback TRAN .GIF .DWG, NCP1200 TRAN .GIF .DWG |
|
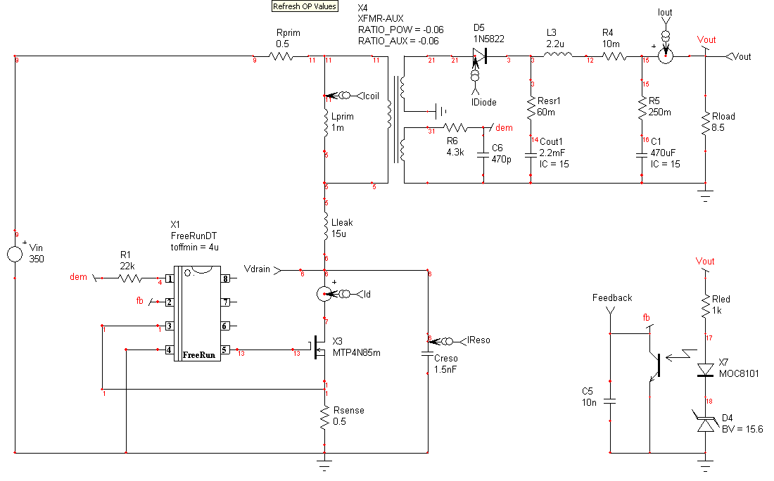
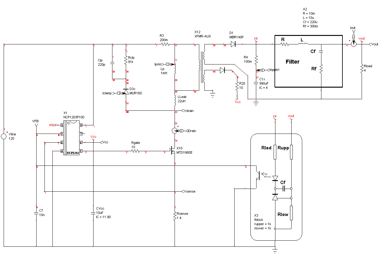
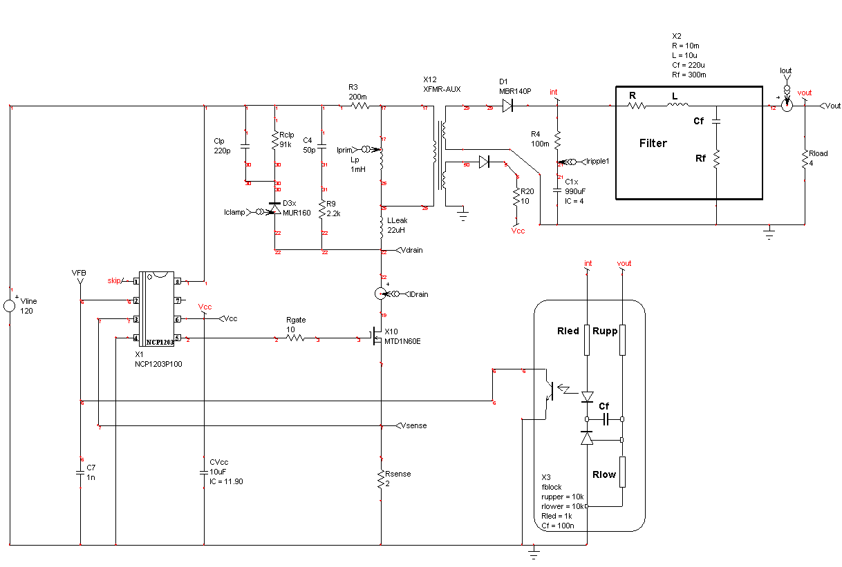
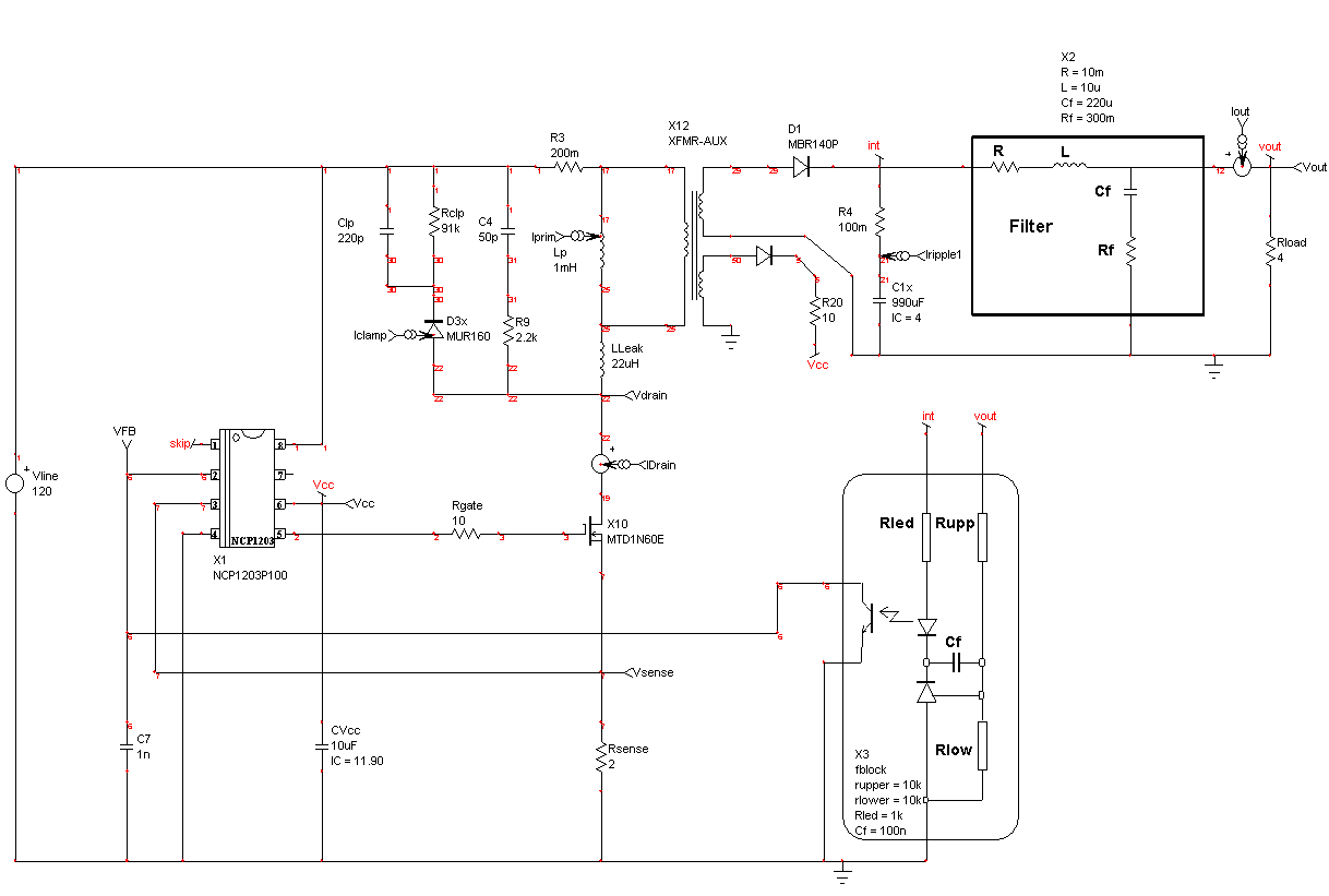
| NCP1203 | PWM Current-Mode Controller | NCP1203 | NCP1203
100kHz Flyback .GIF
.DWG, NCP1203 AC .GIF .DWG, NCP1203 Flyback AC .GIF .DWG, NCP1203 TRAN .GIF .DWG |
|
| MC33364 | Critical Conduction GreenLine SMPS Controller | MC33364 | ||
| NCP1205 | Single Ended PWM Controller | NCP1205 | NCP1205P
with OVP .GIF
.DWG,
NCP1205P .GIF .DWG |
AND8043 |
| MC44608 | Few External Components Reliable and Flexible SMPS Controller | MC44608 | MC44608 .GIF .DWG | |
| AC/DC: Offline Switching Regulators | ||||
| Device
Info (Web Link) |
Description | Data Sheet | Intusoft Template | Application Notes |
| NCP1000 | Integrated Off-Line Switching Regulator | NCP1000 | AND8019 | |
| NCP1002 | Integrated Off-Line Switching Regulator | NCP1002 | AND8019 | |
| NCP1050 | Monolithic High Voltage Gated Oscillator Power Switching Regulator | NCP1050 | NCP105X
Buck .GIF
.DWG,
NCP105X Flyback .GIF .DWG, NCP105X .GIF .DWG |
|
| NCP1051 | Monolithic High Voltage Gated Oscillator Power Switching Regulator | NCP1051 | NCP105X
Buck .GIF
.DWG,
NCP105X Flyback .GIF .DWG, NCP105X .GIF .DWG |
|
| NCP1052 | Monolithic High Voltage Gated Oscillator Power Switching Regulator | NCP1052 | NCP105X
Buck .GIF
.DWG,
NCP105X Flyback .GIF .DWG, NCP105X .GIF .DWG |
|
| NCP1053 | Monolithic High Voltage Gated Oscillator Power Switching Regulator | NCP1053 | NCP105X
Buck .GIF
.DWG,
NCP105X Flyback .GIF .DWG, NCP105X .GIF .DWG |
|
| NCP1054 | Monolithic High Voltage Gated Oscillator Power Switching Regulator | NCP1054 | NCP105X
Buck .GIF
.DWG,
NCP105X Flyback .GIF .DWG, NCP105X .GIF .DWG |
|
| NCP1055 | Monolithic High Voltage Gated Oscillator Power Switching Regulator | NCP1055 | NCP105X
Buck .GIF
.DWG,
NCP105X Flyback .GIF .DWG, NCP105X .GIF .DWG |
|
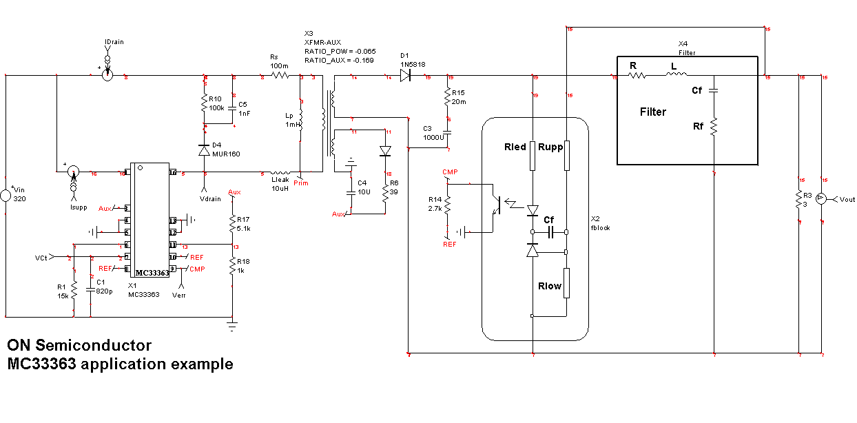
| MC33363 | High Voltage Switching Regulator | MC33363 | MC33363 .GIF .DWG | AND1679, AND1680, AND1689 |
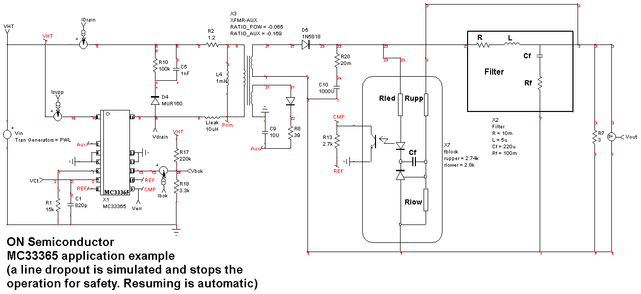
| MC33365 | High Voltage Switching Regulator | MC33365 | MC33365 .GIF .DWG | |
| AC/DC: Power Factor Controllers | ||||
| Device
Info (Web Link) |
Description | Data Sheet | Intusoft Template | Application Notes |
| MC33262 | Power Factor Controller | MC34262 | MC33262 ON Semi .GIF .DWG | |
| Voltage References | ||||
| Device
Info (Web Link) |
Description | Data Sheet | Intusoft Template | Application Notes |
| TLV431 | Low Voltage Precision Adjustable Shunt Regulator | TLV431 | TLV431A | |
| Supervisory | ||||
| Device
Info (Web link) |
Description | Data Sheet | Intusoft Template | Application Notes |
| MC33161 | Universal Voltage Monitor | MC34161 | ||
| Battery Management | ||||
| Device
Info (Web link) |
Description | Data Sheet | Intusoft Template | Application Notes |
| MC33341 | Power Supply Battery Charger Regulation Control Circuit | MC33341 | MC33341 .GIF .DWG | AND1593, AND1689 |
| Op Amps | ||||
| Device
Info (Web link) |
Description | Data Sheet | Intusoft Template | Application Notes |
| MC33501 | 1V, Rail-to-Rail, Single Operational Amplifier | MC33501 | MC33501 .GIF .DWG | AN1661, AND8054 |
| MC33502 | 1V, Rail-to-Rail, Single Operational Amplifier | MC33502 | ||
| MC33503 | 1V, Rail-to-Rail, Single Operational Amplifier | MC33503 | AN1661, AND8054 | |
| MC33201 | Low Voltage, Rail-to-Rail, Single Operational Amplifier | MC33201 | ||
| MC33202 | Low Voltage, Rail-to-Rail, Dual Operational Amplifier | MC33202 | AND1607 | |
| MC33204 | Low Voltage, Rail-to-Rail, Quad Operational Amplifier | MC33204 | ||
| MC33272 | Single Supply, High Slew Rate, Low Input Offset Voltage, Dual Op Amp | MC33272 | ||
| MC33274 | Single Supply, High Slew Rate, Low Input Offset Voltage, Quad Op Amp | MC33274 | ||
| MC33172 | Single Supply 3V to 44V, Low Power Dual Op Amp | MC33172 | ||
| MC33174 | Single Supply 3V to 44V, Low Power Quad Op Amp | MC33174 | ||
| MC33071 | Single Supply 3V to 44V, Low Input Offset Voltage, Single Op Amp | MC34071 | ||
| MC33072 | ingle Supply 3V to 44V, Low Input Offset Voltage, Dual Op Amp | MC34072 | ||
| MC33074 | Single Supply 3V to 44V, Low Input Offset Voltage, Quad Op Amp | MC34074 | ||
| MC33077 | Low Noise Dual Operational Amplifier | MC33077 | ||
| MC33078 | Low Noise Dual Operational Amplifier | MC33078 | ||
| MC33079 | Low Noise Quad Operational Amplifier | MC33079 | ||
| MC33178 | Low Power, Low Noise Dual Operational Amplifier | MC33178 | ||
| MC33179 | Low Power, Low Noise Quad Operational Amplifier | MC33179 | ||
| TCA0372 | 1A Output Current, Dual Power Operational Amplifier | TCA0372 | ||
| MC3403 | Single Supply Quad Operational Amplifier | MC3403 | ||
| LM2902 | Single Supply Quad Operational Amplifier | LM2902 | ||
| LM2904 | Single Supply Dual Operational Amplifier | LM904 | ||
| LM833 | Low Noise, Audio Dual Operational Amplifier | LM833 | ||
| LM358 | Single Supply Dual Operational Amplifier | LM358 | ||
| LM324 | Single Supply Quad Operational Amplifier | LM324 | ||
| Generic Models | ||||
| Device
Info (Web link) |
Description | Data Sheet | Intusoft Template | Application Notes |
|
--
|
Quasi-Resonant Controller for SMPS |
--
|
.GIF .DWG | Note |
|
|
Designing "Mains" for primary power delivery. |
--
|
.GIF .DWG | Intusoft Newsletter 68 |